山育会は、医療、介護、福祉施設の運営を通して地域活動に貢献しています。

山育会

グループホームサンシャインことひら
>山育会総合案内 >グループホームサンシャインあいおい総合案内 >>NEWS
  • 総合案内
  • グループホームとは
  • ご利用料金
  • 交通案内・申し込み
  • 個人情報保護方針
  • 当事業所における個人情報保護の指針及び使用目的について

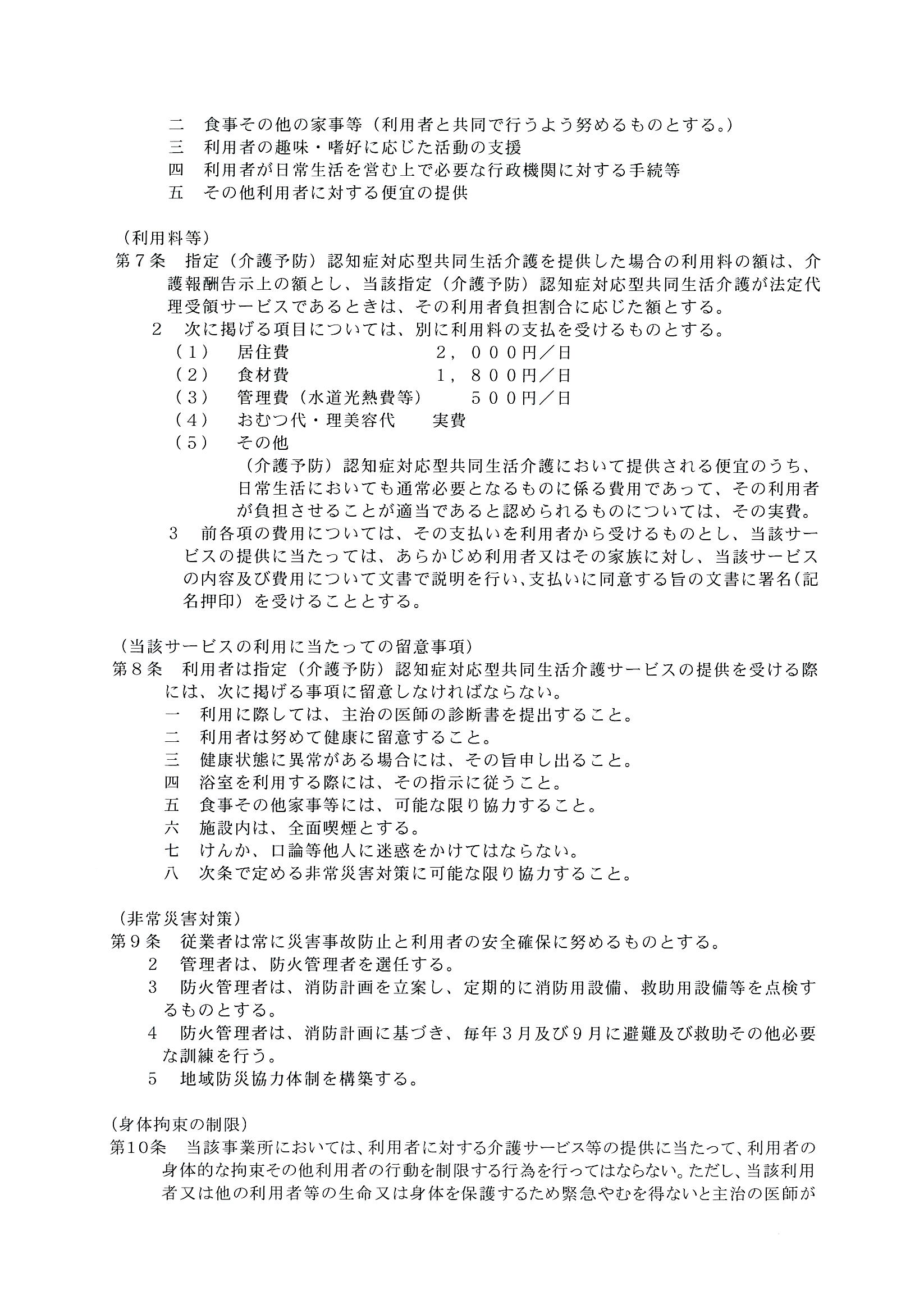
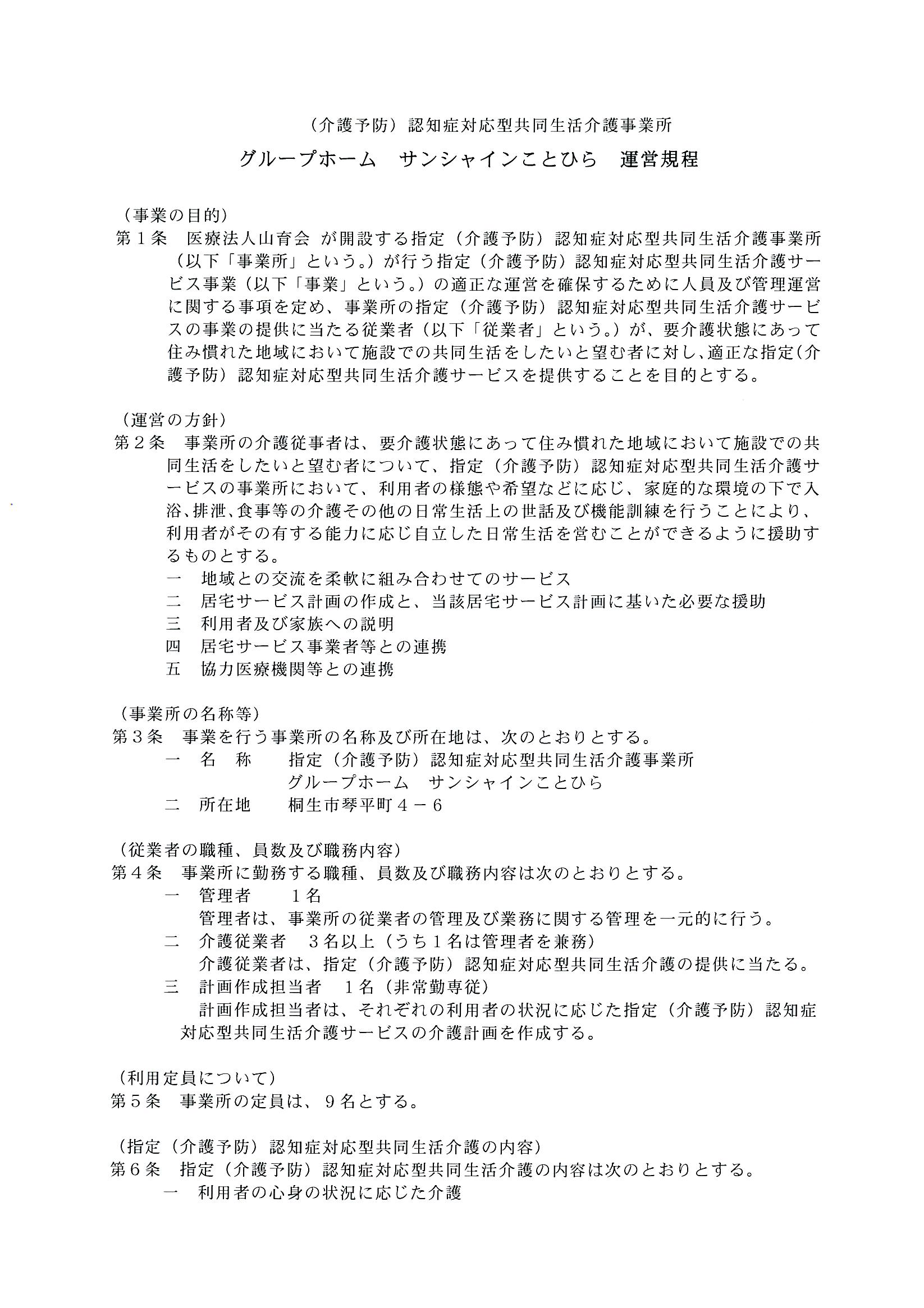
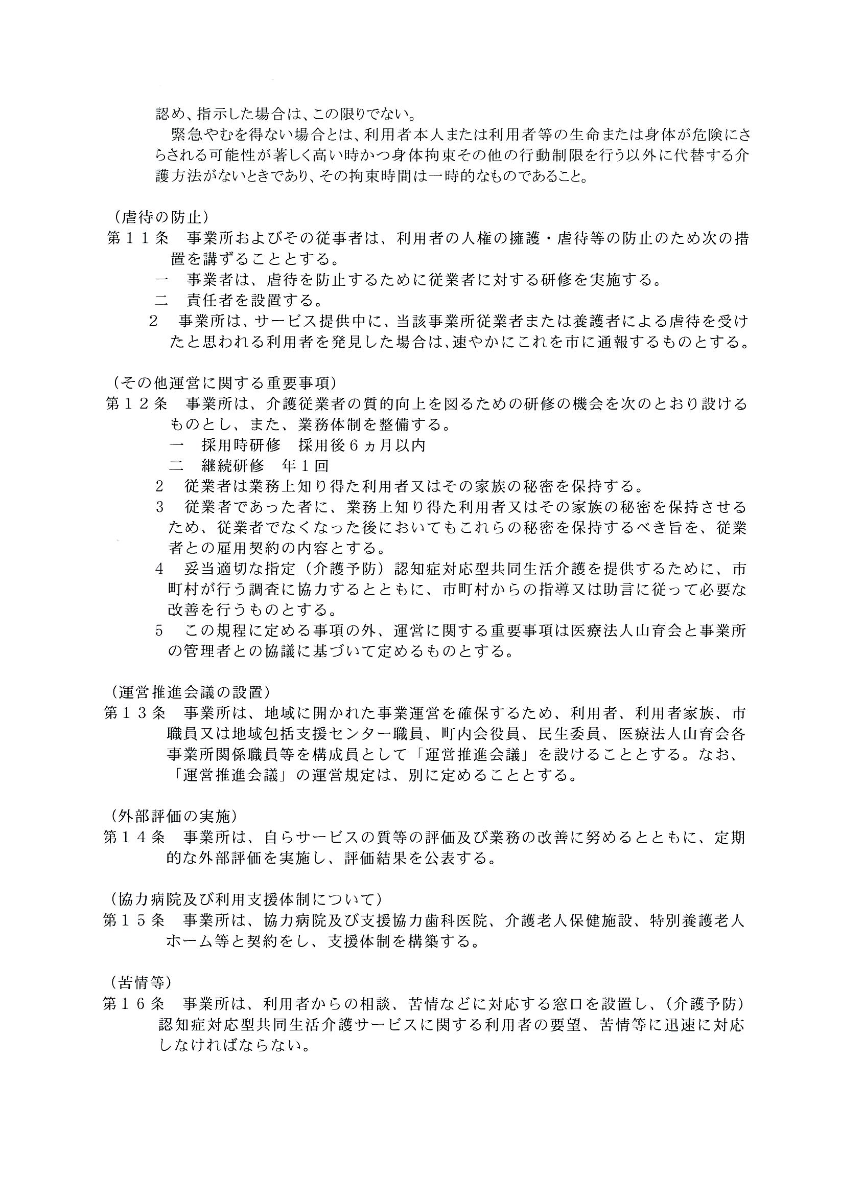
運営規程(ことひら)

2025/03/16
運営規程(ことひら)
運営規程(ことひら)
運営規程(ことひら)
運営規程(ことひら)
  後の記事 >
  • 三育会
  • 日新病院
  • たかのす診療所
  • かがやき
  • 和奏
  • サンシャイン
  • サンシャインわたらせ
  • サンシャインあいおい
  • サンシャインことひら
  • パライソ
  • 安心館
  • 山育会ケアプランセンター
  • 信頼館かわうち
  • 桐生市北地域包括支援センター
  • 徳昌会
  • 思いやり
  • 桐生市地域包括支援センター 思いやり
  • グループホーム ヴェルデ
  • コムケア有限会社
  • コムケアセンター
  • コムケアハウス東
  • コムケアハウス川内
| 総合案内 | グループホームとは | 利用者個人負担金額 | 交通案内・お問い合わせ | 個人情報保護方針 |  当事業所における個人情報保護の指針及び使用目的について |
©山育会  All rights reserved.